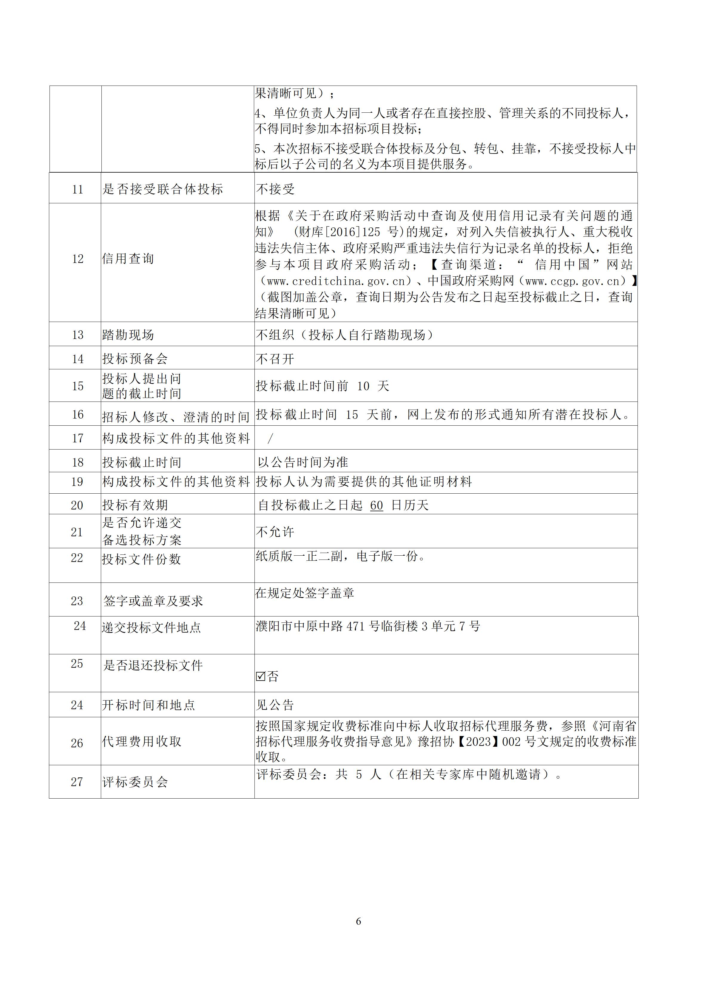
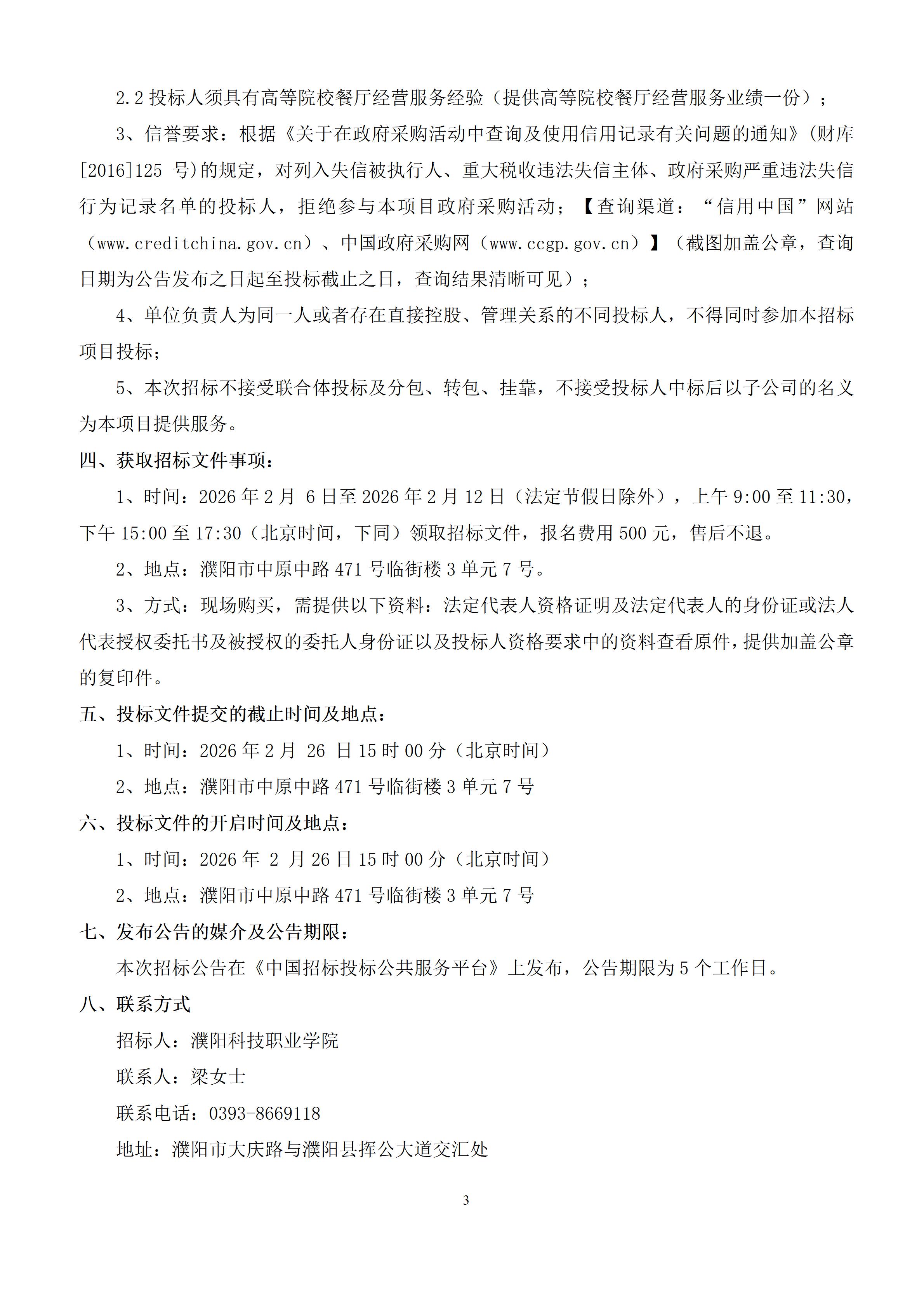
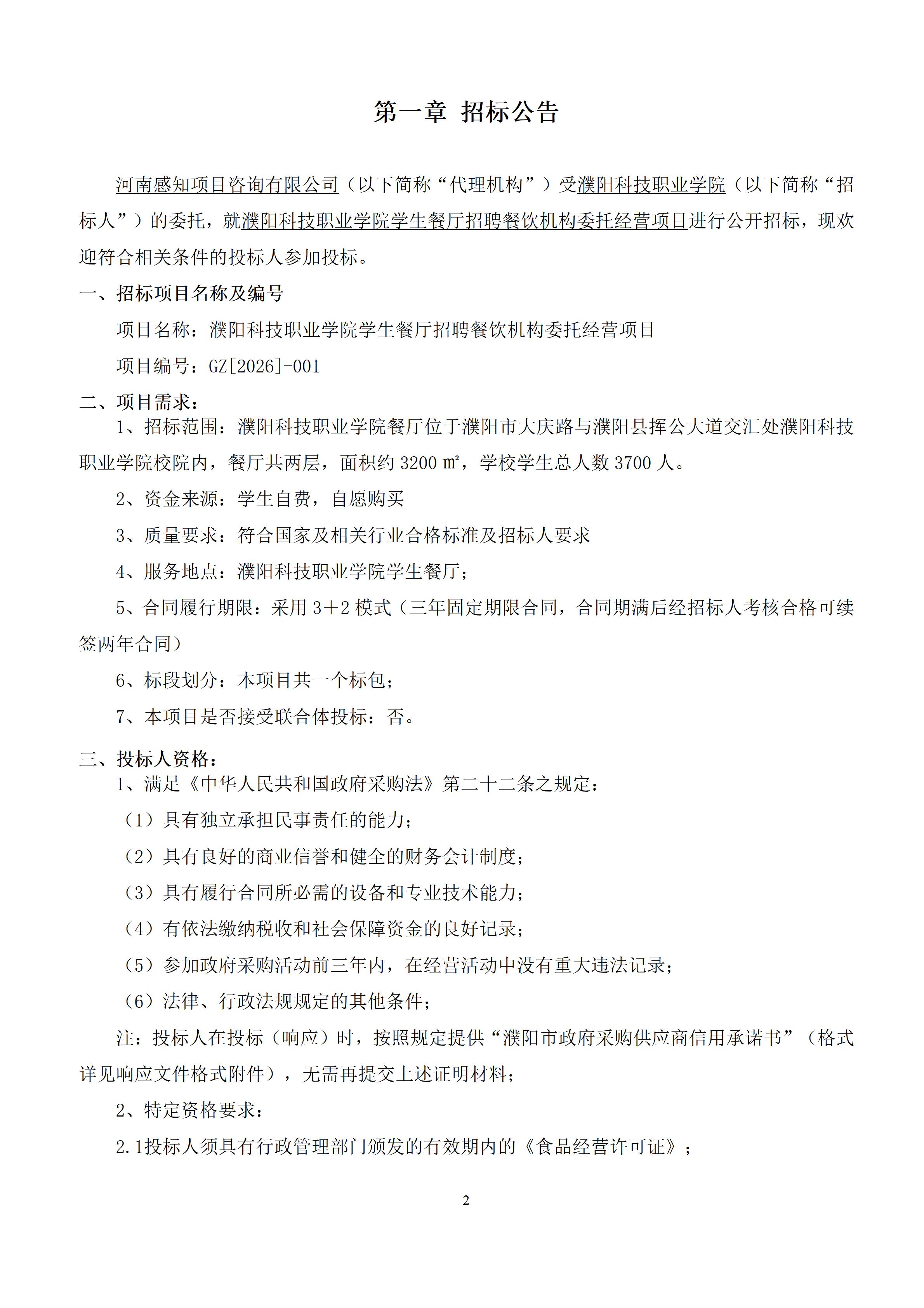
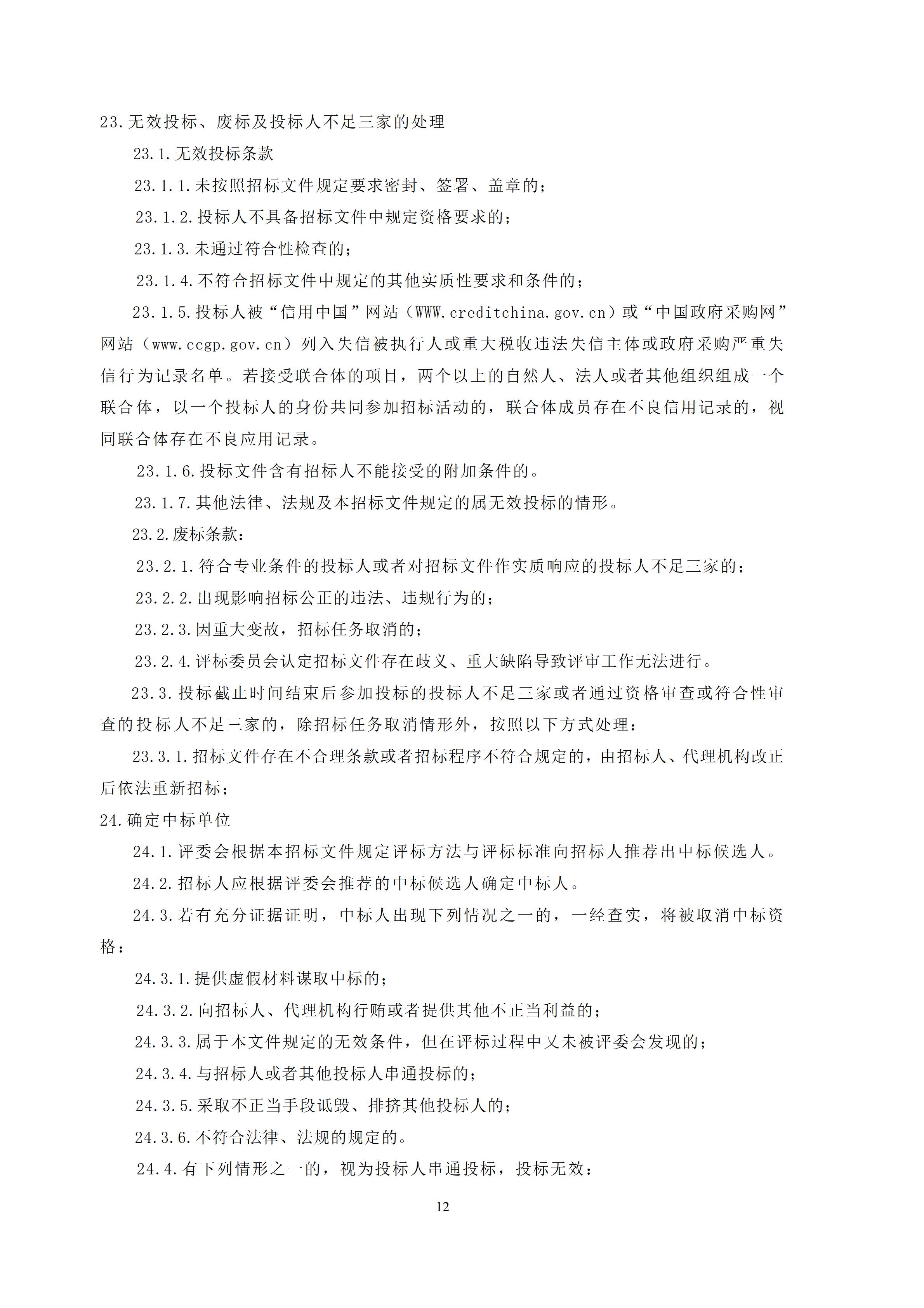
当前位置:首页学校新闻招标信息

濮阳科技职业学院学生餐厅招聘餐饮机构委托经营项目公开招标文件

发布时间2026-02-05  编辑:admin  点击:[0]

上一条:无 下一条:濮阳科技职业学院实训室建设项目公开招标公告

关闭


学院官方微信

学院官方调查

学院官方招生

版权所有:濮阳科技职业学院 地址:河南省濮阳市挥公大道与大庆路交叉口向东500米路北

豫ICP备2023013884号-1 邮编:457000 联系电话(传真):0393-8358989

招生电话:0393-8669866